快捷导航

“佛山陶瓷”集体商标授权使用单位产品质量抽检全部合格

[复制链接]
yao 发表于 2023-12-11 09:43:09 | 显示全部楼层 |阅读模式
“佛山陶瓷”集体商标授权使用单位产品质量抽检全部合格

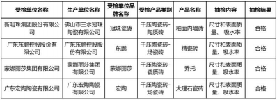
2023年11月,佛山市陶瓷行业协会委托佛山市陶瓷研究所检测有限公司就“佛山陶瓷”集体商标授权使用单位产品进行随机抽检(第一批)。12月8日,佛山市陶瓷行业协会对“佛山陶瓷”集体商标授权使用单位产品质量抽检结果进行公示。

“佛山陶瓷”集体商标授权使用单位产品质量抽检全部合格

“佛山陶瓷”集体商标授权使用单位产品质量抽检全部合格
回复

使用道具 举报

您需要登录后才可以回帖 登录 | 立即注册

本版积分规则

QQ|建材|家居建材|O2O|建材网|Archiver|手机版|小黑屋|博一社区 ( 粤ICP备07502877号-28 )

GMT+8, 2026-4-13 09:57 , Processed in 0.023478 second(s), 22 queries .

快速回复 返回顶部 返回列表